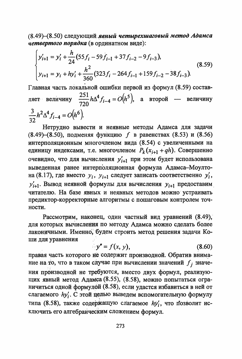
• Мы снова онлайн. Но сайт нуждается в поддержке.
  • Вы можете поддержать нас криптовалютой ZEC: t1bkM72pLFRZyn5iPJkk2ccGv12Ly3CbyNY
Страница 274 из 402

Перейти к файлу

Новинки сайта

В мире Радио. Формат: djvu 0 Добавленно: 22 Aug 2014 Последнее поступление.
Дирижабли. Формат: djvu 0 Добавленно: 30 Jul 2016 Последнее поступление.