• Мы снова онлайн. Но сайт нуждается в поддержке.
  • Вы можете поддержать нас криптовалютой ZEC: t1bkM72pLFRZyn5iPJkk2ccGv12Ly3CbyNY
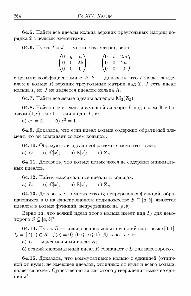
Страница 264 из 464

Перейти к файлу

Новинки сайта